Profile
Tweets
Likes
Followers
Following
Messages
Tweets (Page 102 of 229)
2021-01-06 16:20:55 •
Link
•
Copy Link
这种东西都时灵时不灵的,大部分时候都不灵。
twitter.com/nishuang/statu…
Retweets: 0 | Likes: 0
2021-01-06 16:18:51 •
Link
•
Copy Link
RT @andelf: 🤔🤔🤔🤔 https://t.co/ShIaaoFsMm
Retweets: 0 | Likes: 0
2021-01-06 08:47:55 •
Link
•
Copy Link
整了两个 Ubiquity 的 AP~~
instagram.com/p/CJsobZ-gwhu/…
Retweets: 0 | Likes: 1
2021-01-06 04:46:57 •
Link
•
Copy Link
RT @maajiaa: 东亚三国手牵手,谁先平权谁是狗
twitter.com/miike_hrk/stat…
Retweets: 0 | Likes: 0
2021-01-05 16:10:53 •
Link
•
Copy Link
RT @sirjoancornella: https://t.co/chTxeDGI87
Retweets: 0 | Likes: 0
2021-01-04 16:12:29 •
Link
•
Copy Link
RT @BSBbadglass: https://t.co/b8a2v0tncV
Retweets: 0 | Likes: 0
2021-01-04 16:11:08 •
Link
•
Copy Link
没 LA 正常。
twitter.com/nytchinese/sta…
Retweets: 0 | Likes: 0
2021-01-04 16:06:53 •
Link
•
Copy Link
RT @wenyunchao: 我混入两个大川粉电报群,一个是白川,一个是华川。区别倒是显著,白川说:去DC,干掉他们;华川说:去DC,神会干掉他们。
Retweets: 0 | Likes: 0
2021-01-04 16:05:00 •
Link
•
Copy Link
RT @DinChao: 陶瓷刀切冻鸡胸肉 https://t.co/xiO2EHHJwq
Retweets: 0 | Likes: 0
2021-01-04 15:58:49 •
Link
•
Copy Link
LA 人死了还能得个达尔文集体荣誉奖,比活着风光。
Retweets: 0 | Likes: 0
2021-01-04 15:57:04 •
Link
•
Copy Link
RT @cxiaoji: 码工朋友,美国中部大农村人,带父母去巴黎玩。父母下馆子点牛排要全熟。后厨可能没见过这样的,懵了。牛排上来一切见血,父母拒收,送回厨房重做。再上来还是有粉红色,又打回去。如此来回四次僵持不下,朋友尴尬得想当场撞死。 每当职业操守和PM需求矛盾的时候,我就…
Retweets: 0 | Likes: 0
2021-01-04 07:05:48 •
Link
•
Copy Link
Replying to
1345986929691480066
@violetzijing 为什么你们的喵都可以随便折腾⋯⋯
Retweets: 0 | Likes: 0
2021-01-04 07:05:01 •
Link
•
Copy Link
RT @CorndogDPRK: 我仔细想了想,我觉得拼多多没说错,而是勇敢的说了大实话。 https://t.co/zE3Sm0Opz2
Retweets: 0 | Likes: 0
2021-01-04 01:22:32 •
Link
•
Copy Link
Replying to
1345902413174218755
@pipitu 超好玩!
Retweets: 0 | Likes: 0
2021-01-03 18:16:56 •
Link
•
Copy Link
RT @gehouhun: 操你妈。劳资给湖北寄了几千块钱的口罩,父上母上都在抗疫一线相关机构,你个傻逼干了什么?
twitter.com/copperkk/statu…
Retweets: 0 | Likes: 0
2021-01-03 18:09:55 •
Link
•
Copy Link
RT @ggarlic: 这空格 这大写 膈应得我尿不出来了 https://t.co/5tzh31nDim
Retweets: 0 | Likes: 0
2021-01-03 18:06:36 •
Link
•
Copy Link
RT @chenchenzh: 文革后的中央领导同志:希望傅聪能对“出走”一事在公开场合有所表态
twitter.com/chenchenzh/sta…
Retweets: 0 | Likes: 0
2021-01-03 17:57:29 •
Link
•
Copy Link
RT @big_ear_cat: 拼多多员工加班猝死… https://t.co/nfZB7Mtlji
Retweets: 0 | Likes: 0
2021-01-03 17:56:48 •
Link
•
Copy Link
RT @laichinan: 這修辭學可以得一百分 https://t.co/gMwLirGAfp
Retweets: 0 | Likes: 0
2021-01-03 06:43:26 •
Link
•
Copy Link
RT @paulagent: 新加坡不愧是李家王朝教育出来的
twitter.com/BoraBoraBaye/s…
Retweets: 0 | Likes: 0
2021-01-02 00:08:08 •
Link
•
Copy Link
RT @StrangeCoisas: ??? https://t.co/YMkhGsWWTG
Retweets: 0 | Likes: 0
2021-01-01 17:38:29 •
Link
•
Copy Link
RT @GFWfrog: 从前,有个人点了『我不感兴趣』,很快啊⏩️🔫,我们怀念他🙏🏻🙏🏻🙏🏻 https://t.co/5B22HtKg0W
Retweets: 0 | Likes: 0
2021-01-01 17:30:43 •
Link
•
Copy Link
RT @KelemenCari: New Year's Eve: Wuhan vs Times Square https://t.co/Q7VkmLIUhr
Retweets: 0 | Likes: 0
2021-01-01 17:14:11 •
Link
•
Copy Link
RT @hu_lalalalala: 扑哧。 https://t.co/CshkKf4Tbk
Retweets: 0 | Likes: 0
2021-01-01 17:12:13 •
Link
•
Copy Link
RT @heynancy45: 推特的魅力之一就是每个人都有选择权,像我这种网络难民至少学会不干涉别人的决定,可能刚开始不习惯,时间长了也应该明白。我自己是受够了微信那种虚伪点赞、无脑转发和贪图小利的抢红包,很庆幸已经远离这三样东西了。
Retweets: 0 | Likes: 0
2021-01-01 16:49:56 •
Link
•
Copy Link
RT @XinHaNewsAgency: 他 #膜蛤 https://t.co/4qNSVoU1pm
Retweets: 0 | Likes: 0
2021-01-01 16:49:36 •
Link
•
Copy Link
RT @s8mb: Good question @allisonpearson! What did they do in China and Wuhan that has allowed them to get back to normal? https://t.co/oLOt…
Retweets: 0 | Likes: 0
2021-01-01 16:45:05 •
Link
•
Copy Link
RT @chenchenzh: a year ago 12月30日,哨声吹响的那一天|马各庄社论
mp.weixin.qq.com/s/LgJxjv-FAd7f…
https://t.co/yQ5ds8rXIG
Retweets: 0 | Likes: 0
2020-12-31 17:25:03 •
Link
•
Copy Link
下载更新速度达到了 30 MB/s,有点爽~~
Retweets: 0 | Likes: 1
2020-12-31 17:22:28 •
Link
•
Copy Link
RT @Orz_C: 希望能开一个新的channel,把所有内容延迟一年重新发送
twitter.com/ch2039/status/…
Retweets: 0 | Likes: 0
2020-12-31 17:19:18 •
Link
•
Copy Link
不知道为什么,搬家以后所有的电脑都不睡眠了⋯⋯看来是新家风水不好,电脑睡不着。
Retweets: 0 | Likes: 0
2020-12-31 16:01:17 •
Link
•
Copy Link
RT @WarrenPlatts: New design for EU flag announced today! Isn't it beautiful! 💘💕😊💙💙💙💙 https://t.co/rfkVEJBvTW
Retweets: 0 | Likes: 0
2020-12-31 16:00:18 •
Link
•
Copy Link
RT @luogl: @Carlos_Gong 为什么祖国app都喜欢做这些年度回忆,其实这样总提醒用户我们收集了一堆数据这样好吗...
Retweets: 0 | Likes: 0
2020-12-31 15:55:27 •
Link
•
Copy Link
今年总结一下就是 WFH 好爽~ 今年办成了不少事,总体来讲是团结的一年,胜利的一年,奋进的一年。 但是工资依然只有那么一扣扣⋯⋯
Retweets: 0 | Likes: 0
2020-12-31 15:46:00 •
Link
•
Copy Link
RT @tony_zy: A final 2020 sucker punch: Ai Fen, one of the whistleblower doctors from Wuhan Central Hospital, almost completely lost vision…
Retweets: 0 | Likes: 0
2020-12-31 07:40:23 •
Link
•
Copy Link
RT @paulagent: 牛逼了
twitter.com/guardian/statu…
Retweets: 0 | Likes: 0
2020-12-31 07:39:59 •
Link
•
Copy Link
RT @Malinka1102: Have you noticed that the most prolific #HumanRights abusers Israel and US are missing in this so-called "UN Watch" list?…
Retweets: 0 | Likes: 0
2020-12-31 07:37:35 •
Link
•
Copy Link
RT @h0wardch3ng: 周知 https://t.co/KbZTvrVCsI
Retweets: 0 | Likes: 0
2020-12-31 07:32:58 •
Link
•
Copy Link
RT @honglilai: 🤦♂️
twitter.com/RogerHelmerMEP…
https://t.co/LQOJcsWk6a
Retweets: 0 | Likes: 0
2020-12-30 16:13:17 •
Link
•
Copy Link
RT @Wario64: Metro Last Light Redux is free on GOG
bit.ly/2dtydED
https://t.co/dNGdz1DukW
Retweets: 0 | Likes: 0
2020-12-30 16:12:07 •
Link
•
Copy Link
RT @angrytoad95: https://t.co/5xzEXb1KfD
Retweets: 0 | Likes: 0
2020-12-30 16:09:40 •
Link
•
Copy Link
RT @chenchenzh:
sixthtone.com/news/1006642/p…
Retweets: 0 | Likes: 0
2020-12-30 00:09:26 •
Link
•
Copy Link
碰到个 Civic 开 120 迈超我,加州车牌下面赫然压着一个假湘 A 车牌⋯⋯
Retweets: 1 | Likes: 1
2020-12-29 16:22:42 •
Link
•
Copy Link
RT @wallockman: 知道该吃什么减肥了吧! https://t.co/BEXR4aMNYb
Retweets: 0 | Likes: 0
2020-12-29 16:18:46 •
Link
•
Copy Link
RT @laoyang945: 大习赋 #你才大媳妇
twitter.com/gavin_hsieh/st…
Retweets: 0 | Likes: 0
2020-12-29 16:04:42 •
Link
•
Copy Link
RT @tygerpoo: BOO! .......Happy Tuesday! #CatsOfTwitter #cats https://t.co/R8XM7UM1ok
Retweets: 0 | Likes: 0
2020-12-28 23:25:50 •
Link
•
Copy Link
RT @PsychdelicPics: Art by Vergvoktre https://t.co/oT6j3bAe1q
Retweets: 0 | Likes: 0
2020-12-28 21:10:57 •
Link
•
Copy Link
RT @5Ug45gnM: 。。。 https://t.co/hsXkHArHqQ
Retweets: 0 | Likes: 0
2020-12-28 17:07:25 •
Link
•
Copy Link
RT @yukiumilove: 卷飞了😌 https://t.co/efVXu5A3YH
Retweets: 0 | Likes: 0
2020-12-28 16:56:51 •
Link
•
Copy Link
RT @Hongshan17: @hui1zheng4 @laoyang945 有没有人注意到,北京确诊的人似乎没有坐地铁上下班的?密接的规模都不大。是巧合?
Retweets: 0 | Likes: 0
2020-12-28 16:43:11 •
Link
•
Copy Link
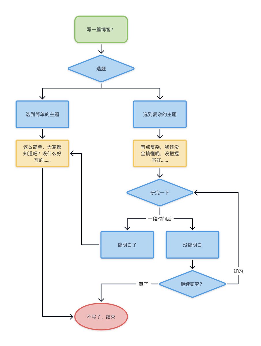
RT @oldj: 最近写博客的决策流程图是这样的。😂 https://t.co/TgyNO7MpUL
Retweets: 0 | Likes: 0
2020-12-28 08:30:01 •
Link
•
Copy Link
RT @ghosTM55: 当年招进我团队没几天,因为性骚扰多名同事被我立马开除,没想到那么多年后还能看到这人在因为这些破事被骂,能活成这样真的可悲
twitter.com/violetzijing/s…
Retweets: 0 | Likes: 0
2020-12-28 08:19:53 •
Link
•
Copy Link
Replying to
1343447228103315457
@haOFei 我也想用庆丰纪年啊~~
Retweets: 0 | Likes: 0
2020-12-28 08:18:28 •
Link
•
Copy Link
意思是我国没压迫 non-binary 喽?这不 diverse.
twitter.com/USA_China_Talk…
Retweets: 0 | Likes: 0
2020-12-28 08:10:59 •
Link
•
Copy Link
RT @monkeyalien: 中年男性,急性心梗,病历:「给儿子辅导数学作业时突发胸前区疼痛不适…」 这个就不要写进去了…
Retweets: 0 | Likes: 0
2020-12-28 07:58:01 •
Link
•
Copy Link
RT @Tin_Tse: https://t.co/zgjv71R8wh
Retweets: 0 | Likes: 0
2020-12-28 02:57:37 •
Link
•
Copy Link
RT @paulagent: 中国中产还有选择接受哪个方案?大哥你可真搞笑😄
twitter.com/Bj8888k/status…
Retweets: 0 | Likes: 0
2020-12-27 16:59:53 •
Link
•
Copy Link
RT @oakvale5: #周末家庭影院 第九十五周 本来今天想放 “小鬼当家3”,但是我妈出去玩,我爸临时要求改片。就放了2006年5项奥斯卡提名的电影“Blood Diamond 血钻”。电影通过一颗极品粉钻的经历,介绍了在钻石工业背后的血腥链条。影片前半部分有一个在比利…
Retweets: 0 | Likes: 0
2020-12-27 16:52:16 •
Link
•
Copy Link
RT @chuideng: 可怜啊,灯塔的幸福感连印度都不如……至少人家还有神牛缓解焦虑,迷迷糊糊也就糊弄过去了 https://t.co/XK38j3CLEl
Retweets: 0 | Likes: 0
2020-12-27 03:58:14 •
Link
•
Copy Link
RT @paulagent: 😄😄
twitter.com/BNONews/status…
Retweets: 0 | Likes: 0
2020-12-27 03:11:05 •
Link
•
Copy Link
想到了双生子佯谬⋯⋯
twitter.com/meowdan/status…
Retweets: 0 | Likes: 0
2020-12-27 01:41:51 •
Link
•
Copy Link
RT @Syxnx: 自3D打印机到了以后,老公会突然消失好长时间,然后又会突然冒出来。我纳闷问他去哪了,他说在地下室看打印治疗强迫症啊。我其实不大信,哪有人能盯着那玩意看那么长时间的,肯定偷偷干什么坏事。于是今天我突然袭击,这家伙真的搬张椅子在一旁盯着看啊!已经半个多小时了!…
Retweets: 0 | Likes: 0
2020-12-27 01:40:08 •
Link
•
Copy Link
RT @StrangeCoisas: ??? https://t.co/DzaePfEVVX
Retweets: 0 | Likes: 0
2020-12-26 23:48:32 •
Link
•
Copy Link
RT @StrangeCoisas: ??? https://t.co/VXnCWjTF5g
Retweets: 0 | Likes: 0
2020-12-26 16:42:07 •
Link
•
Copy Link
RT @zmt0516: 川普大帝的失败说明美国的总统制度已经被沼泽地腐蚀,即使2024年,民主党依然可以重蹈覆辙,印出一亿票干掉川普大帝。。。川普大帝现在最好的办法是称帝
Retweets: 0 | Likes: 0
2020-12-26 16:41:44 •
Link
•
Copy Link
RT @heynancy45: 差不多该讨论留辫子了。 https://t.co/IZPq6yUnp2
Retweets: 0 | Likes: 0
2020-12-26 16:35:46 •
Link
•
Copy Link
RT @Primexcept: 恶毒的政治隐喻。。。 https://t.co/O5UvRaK9Zk
Retweets: 0 | Likes: 0
2020-12-26 16:35:00 •
Link
•
Copy Link
RT @Falling_Siren: 今天朋友圈的考研人⬇️ https://t.co/A6230hSPlG
Retweets: 0 | Likes: 0
2020-12-26 16:34:18 •
Link
•
Copy Link
RT @McSapra: sorry guys 😒
twitter.com/OldTakesExpose…
Retweets: 0 | Likes: 0
2020-12-26 16:33:19 •
Link
•
Copy Link
RT @Cailurus: 从自媒体的角度来说,zmt是掌握流量密码的,他深刻了解推特上各类群体爱看什么内容,我很佩服。。。
Retweets: 0 | Likes: 0
2020-12-26 16:32:19 •
Link
•
Copy Link
RT @key_only_one: @waylybaye https://t.co/PlO8v2EOEZ
Retweets: 0 | Likes: 0
2020-12-26 16:24:31 •
Link
•
Copy Link
RT @StrangeCoisas: ??? https://t.co/9M3pmsYXPM
Retweets: 0 | Likes: 0
2020-12-26 16:21:46 •
Link
•
Copy Link
RT @Newsweek: China will overtake U.S. as top global economy by 2028 thanks to superior COVID response—report
newsweek.com/china-will-ove…
Retweets: 0 | Likes: 0
2020-12-26 06:55:07 •
Link
•
Copy Link
与美国的 Popeyes 形成鲜明对比 #水深火热
twitter.com/tualatrix/stat…
Retweets: 0 | Likes: 0
2020-12-26 01:46:48 •
Link
•
Copy Link
RT @nihilistsensor: 这个评论可是笑死我了 写paper的思维来做youtube教程 就问你怕不怕 #小高姐 #小高姐的MagicIngredients #厨神 https://t.co/5SXQhiwyK9
Retweets: 0 | Likes: 0
2020-12-26 01:18:12 •
Link
•
Copy Link
RT @not_2b_or_2b: 国外网友对弹窗广告的吐槽,不能再真实......原来全世界人民都在受一样的苦 https://t.co/S1UV2SUJDc
Retweets: 0 | Likes: 0
2020-12-25 16:28:31 •
Link
•
Copy Link
RT @luogl: 渔村人长本事了呀。。。 https://t.co/GuIeGdJs3d
Retweets: 0 | Likes: 0
2020-12-25 16:27:32 •
Link
•
Copy Link
昨天忙着给家里架网,忘了过剩蛋了……
Retweets: 0 | Likes: 0
2020-12-25 08:17:26 •
Link
•
Copy Link
RT @FlintJin: @YigeKing 哈哈哈 笑死了 https://t.co/7pgTfirlCU
Retweets: 0 | Likes: 0
2020-12-25 07:27:00 •
Link
•
Copy Link
RT @maozedongguilai: https://t.co/pQtQYrqa4U
Retweets: 0 | Likes: 0
2020-12-24 16:03:18 •
Link
•
Copy Link
RT @tescocans: i’m so happy for her https://t.co/xLYNL25Y16
Retweets: 0 | Likes: 0
2020-12-24 15:55:38 •
Link
•
Copy Link
RT @File_helper: @nanshenjing https://t.co/bTi38TiZqo
Retweets: 0 | Likes: 0
2020-12-24 15:50:31 •
Link
•
Copy Link
RT @zmt0516: 墙内又开始抵制洋节了。。。相比之下美国已经没有merry xmas了,全部happy holidays。。。民主党对党媒和大学的思想控制,对欧美传统的践踏,对社交网络言论自由的打压,甚至封杀H网等等行为,都会让墙内p民发现,民主党跟在我党后边有样学样,…
Retweets: 0 | Likes: 0
2020-12-24 15:47:13 •
Link
•
Copy Link
RT @mangguoyehaochi: 操,我学姐有炸馒头微信。我慌了。
Retweets: 0 | Likes: 0
2020-12-24 15:44:48 •
Link
•
Copy Link
RT @takadabear: 🎅 https://t.co/KsTZsBRJkg
Retweets: 0 | Likes: 0
2020-12-24 15:44:07 •
Link
•
Copy Link
RT @GFWfrog: 墙国最新墙大规定:所有圣诞🎄相关事物必须打码! https://t.co/7LdM707wBT
Retweets: 0 | Likes: 0
2020-12-24 15:43:50 •
Link
•
Copy Link
RT @chenchenzh: 🤪 https://t.co/2pZ7LcUSQV
Retweets: 0 | Likes: 0
2020-12-24 15:41:10 •
Link
•
Copy Link
RT @HuangZhanghong: @beencome 支持马云删库跑路,这样我花呗就不用还了。
Retweets: 0 | Likes: 0
2020-12-24 07:55:59 •
Link
•
Copy Link
RT @DIYgod: 《严 正 声 明》 https://t.co/yMTA5uG5Kf
Retweets: 0 | Likes: 0
2020-12-24 07:44:55 •
Link
•
Copy Link
RT @mariotaku: 马云没被干倒之前你们说是为资本家996。等马云被干倒了,你们就是为国996了!
Retweets: 0 | Likes: 0
2020-12-24 02:16:49 •
Link
•
Copy Link
RT @ShitWikihow: How to clean your anal beads https://t.co/vyYy7xTi86
Retweets: 0 | Likes: 0
2020-12-24 02:16:37 •
Link
•
Copy Link
RT @BSBbadglass: 论为什么12生肖没有猫 https://t.co/0Y12CPFXsg
Retweets: 0 | Likes: 0
2020-12-24 00:59:23 •
Link
•
Copy Link
RT @WildCat_io: Telegram (73.8MB) vs WeChat (323.6MB) https://t.co/uPAkLejvma
Retweets: 0 | Likes: 0
2020-12-24 00:57:38 •
Link
•
Copy Link
RT @oakvale5: KFConsole主机拥有Intel NUC套件、华硕GeForce RTX显卡、Seagate PCIe NVMe SSD和Cooler Master定制机壳,甚至内建如同空气炸锅的“Chicken Chamber”气流加热功能,当玩家在游戏中奋战…
Retweets: 0 | Likes: 0
2020-12-24 00:55:21 •
Link
•
Copy Link
据说我们家附近的某家半夜来了二十只野猪,把后院给拱了⋯⋯
Retweets: 0 | Likes: 2
2020-12-23 22:34:22 •
Link
•
Copy Link
RT @mathgl: 剛才Pm三點多給我打電話說中醫經費充足,明年打算玩大的 給我看了今年的報告 前面還是陰陽五行,人體虛實 忽然筆鋒一轉出現了深度學習,高維空間,收斂曲線 我說你這寫的什麼雞巴玩意,科幻修真小說? pm說不是呢,這報告已經在省裡面做過答辯了,上頭很…
Retweets: 0 | Likes: 0
2020-12-23 20:22:39 •
Link
•
Copy Link
RT @zmt0516: 民斗在中国没有推翻中共,含恨来到美利坚,现在打算推翻拜登伪政权了
Retweets: 0 | Likes: 0
2020-12-23 17:01:22 •
Link
•
Copy Link
RT @shadowglenelf: @piggyboxcn @violetzijing 直到中台拆了 我也不知道啥是中台
Retweets: 0 | Likes: 0
2020-12-23 15:46:01 •
Link
•
Copy Link
RT @ryoichi_tanaka: 世界百大计算机哲学终极问题: 1. 把这个密码破了 10. 把这个马赛克去掉 11. 把这个PDF转成Word 100. 把这个图片转成网页
Retweets: 0 | Likes: 0
2020-12-23 01:01:54 •
Link
•
Copy Link
RT @Akid_Poet: 设想了下biden的政策都实现的话 就是飞了叶子的进步青年开着清洁能源电动车到你家 looting,你还没枪自卫
Retweets: 0 | Likes: 0
2020-12-22 18:28:00 •
Link
•
Copy Link
RT @_Ninji: an unfortunate pair of messages https://t.co/FyRNx3btEn
Retweets: 0 | Likes: 0
2020-12-22 18:26:11 •
Link
•
Copy Link
RT @BethanyAllenEbr: A couple of weeks ago, an employee of a CCP-run think tank asked me who my sources were. I gave him the names of two…
Retweets: 0 | Likes: 0
2020-12-22 18:25:11 •
Link
•
Copy Link
RT @paulagent: 大国就是要撒币
twitter.com/ComeAndGo8964/…
Retweets: 0 | Likes: 0
2020-12-22 16:11:55 •
Link
•
Copy Link
RT @statm0_0: 🤣🤣 https://t.co/sljv6AHvNX
Retweets: 0 | Likes: 0
2020-12-22 16:03:35 •
Link
•
Copy Link
RT @haoel: 你要说中国现在不是一个“收割型”的社会,我都有点不信。互联网除了杀熟抽佣都在做金融,连顺丰都给我发来短信说给我几十万贷款……别说投资理财,连单车和租房也在收割……所有的渠道上都在虚假营销带货,公众号、直播、短视频传递的都是生意……线上教育收割下一代……各公…
Retweets: 0 | Likes: 0
2020-12-22 15:59:06 •
Link
•
Copy Link
RT @angrytoad95: 有个东西看起来像安卓,用起来像安卓,连报错都像安卓,那它肯定不是安卓。 是华为鸿蒙。 https://t.co/fxVGBHyrAF
Retweets: 0 | Likes: 0
2020-12-22 15:53:32 •
Link
•
Copy Link
RT @_Ninji: this is a threat
twitter.com/enbyfrida/stat…
https://t.co/upIJAWUh0x
Retweets: 0 | Likes: 0
2020-12-22 15:46:01 •
Link
•
Copy Link
RT @ksqsf: 使用todolist前:不知道原来我有这么多事情要做,轻松地摸鱼 使用todolist后:知道了原来我有这么多事情要做,紧张地摸鱼
Retweets: 0 | Likes: 0
2020-12-22 15:39:08 •
Link
•
Copy Link
RT @BaudelaireOct: https://t.co/lY3b8YY6x5
Retweets: 0 | Likes: 0
2020-12-21 18:24:42 •
Link
•
Copy Link
RT @ranxiangmm: 这个推主已经去世了。
twitter.com/heshanshuo/sta…
Retweets: 0 | Likes: 0
2020-12-21 16:12:29 •
Link
•
Copy Link
RT @big_ear_cat: 一人开空调,全楼停电,非常有序了。 https://t.co/xjTy56n0VH
Retweets: 0 | Likes: 0
2020-12-21 16:11:30 •
Link
•
Copy Link
RT @CorndogDPRK: 我们赵国小粉红又升华了~ https://t.co/gprq2elSyT
Retweets: 0 | Likes: 0
2020-12-21 16:10:37 •
Link
•
Copy Link
RT @zmt0516: 稍有常识的人都明白,墙内断电是因为中国政府要做环保数据,示好将要代理中国治理美利坚的china joe。。。只有支持川普大帝,一起退出巴黎协定,才能过上电随便用的高质量生活
Retweets: 0 | Likes: 0
2020-12-21 16:03:46 •
Link
•
Copy Link
Elementary school sophistry. So predictable… 🥱
twitter.com/kimKBaltimore/…
Retweets: 0 | Likes: 0
2020-12-21 15:52:40 •
Link
•
Copy Link
RT @ksqsf: 才知道 pdf-tools 有暗黑模式,看起来略棒( https://t.co/fIQ7EICwTl
Retweets: 0 | Likes: 0
2020-12-21 15:51:56 •
Link
•
Copy Link
RT @NagakaMinsio: 猫不愧是液体,拟态能力max https://t.co/9nE4llhoDt
Retweets: 0 | Likes: 0
2020-12-21 15:46:05 •
Link
•
Copy Link
RT @ukyoi: Windows 传统艺能……
twitter.com/Bug_er/status/…
Retweets: 0 | Likes: 0
2020-12-20 03:33:32 •
Link
•
Copy Link
RT @heynancy45: 男子当街捅前女友20多刀也就判了一年多,干部强奸5岁幼女判8年,连续减刑3次......,女性不断被剁碎了扔进炉子里给王朝加热。
Retweets: 0 | Likes: 0
2020-12-20 03:33:00 •
Link
•
Copy Link
RT @txyyss: 我小时候读过一个中国科幻故事,大概讲的是一个科学家冷冻了到了未来,也就是三峡大坝建成之后。他醒过来第一件事情就是问还有没有拉闸限电,被告知由于三峡大坝建成,电力源源不绝,再也不用拉闸限电了。拉闸限电这个词儿都没几个人知道了。 万万没想到啊,这么保守的科…
Retweets: 0 | Likes: 0
2020-12-19 18:48:02 •
Link
•
Copy Link
RT @chenchenzh: 坐标山东,农村没有暖气,以前取暖只能点煤球炉子,后来因为环保政策还不让点了。冬天去姥姥奶奶家拜访只能坚持半个小时。 爸妈家在县城,也就是2016年才有暖气的。 直到读研的时候冬天回家都没有办法洗澡,只能去澡堂子。 https://t.co/c7O…
Retweets: 0 | Likes: 0
2020-12-19 18:38:09 •
Link
•
Copy Link
RT @paulagent: 其实这条troll的挺好
twitter.com/kuriko_c/statu…
Retweets: 0 | Likes: 0
2020-12-19 18:37:50 •
Link
•
Copy Link
RT @luoxiaxia: ted cruz这个对ccp的套路还是很熟悉的...开个政治避难的通道必然会被ccp利用造一堆假材料送间谍过来,政策总是事与愿违。
twitter.com/SydneyDaddy1/s…
Retweets: 0 | Likes: 0
2020-12-19 18:35:06 •
Link
•
Copy Link
RT @notmyChris: 笑死,整理图片看到的忘了发没发过 https://t.co/WrT6rN7FWJ
Retweets: 0 | Likes: 0
2020-12-19 15:48:22 •
Link
•
Copy Link
RT @TttLaoyu1: 一见限电,立刻想到停电,立刻想到停工,立刻想到停产,立刻想到混乱, 立刻想到崩溃,立刻想到土共药丸。
Retweets: 0 | Likes: 0
2020-12-19 15:47:27 •
Link
•
Copy Link
RT @yukiumilove: 非机动车过马路下车推行草 https://t.co/AS3fEC94Nf
Retweets: 0 | Likes: 0
2020-12-19 15:46:13 •
Link
•
Copy Link
RT @Leslie__Yip: 痛 苦 面 具 https://t.co/sBcHw74lPq
Retweets: 0 | Likes: 0
2020-12-19 15:42:39 •
Link
•
Copy Link
RT @nujoaixil: What's missing here is the other half of the story: How do Chinese people view U.S and the other western countries. See our…
Retweets: 0 | Likes: 0
2020-12-18 15:57:03 •
Link
•
Copy Link
RT @fircst: 这鱼调的,史上第一大鱼了吧,
twitter.com/zaobaosg/statu…
Retweets: 0 | Likes: 0
2020-12-18 15:45:53 •
Link
•
Copy Link
RT @geniusvczh:
zhihu.com/pin/1323362171…
刚说完一化三改,马上就有新闻了。过度努力工作有什么用,赚的钱又享受不到。希望大家认清楚自己的实力,主动降薪,过悠闲的生活,还能多活几十年。 过劳火化,房子改名,老婆改嫁,儿子改姓,曰一化…
Retweets: 0 | Likes: 0
2020-12-17 23:52:10 •
Link
•
Copy Link
Replying to
1339689526072143877
@lichray @CSSlayer 我以前拔过四颗,局麻。见
darksair.org/blog/p/2018/wi…
Retweets: 0 | Likes: 0
2020-12-17 23:36:03 •
Link
•
Copy Link
RT @StrangeCoisas: ??? https://t.co/ZJKQjrvOtN
Retweets: 0 | Likes: 0
2020-12-17 18:10:25 •
Link
•
Copy Link
RT @lanewinfield: I always awkwardly struggle to get to the end call button on video calls. So I made this https://t.co/4z4zsxNkeQ
Retweets: 0 | Likes: 0
2020-12-17 08:29:01 •
Link
•
Copy Link
RT @newsycombinator: Transmits AM radio on computers without radio transmitting hardware
github.com/fulldecent/sys…
Retweets: 0 | Likes: 0
2020-12-17 08:23:35 •
Link
•
Copy Link
RT @cryb0i: https://t.co/XmIfvIWmZo
Retweets: 0 | Likes: 0
2020-12-16 18:24:48 •
Link
•
Copy Link
晒傻逼
t.co/CaqweMeYJV
Retweets: 0 | Likes: 0
2020-12-16 17:13:53 •
Link
•
Copy Link
RT @paulagent: 😄😄
twitter.com/cipher_Nobody/…
Retweets: 0 | Likes: 0
2020-12-16 16:03:37 •
Link
•
Copy Link
RT @alex853300157: 比賽結束了,冠軍出爐 #2020推特沒出息一句話大賽
twitter.com/GOGcom/status/…
Retweets: 0 | Likes: 0
2020-12-16 15:45:55 •
Link
•
Copy Link
Are you fucking kidding me??!!!!????
twitter.com/GOGcom/status/…
Retweets: 0 | Likes: 0
2020-12-15 18:32:58 •
Link
•
Copy Link
RT @ShitWikihow: How to use your dead grandparent so you can drive in the carpool lane https://t.co/vxz2WEDA5z
Retweets: 0 | Likes: 0
2020-12-15 18:31:19 •
Link
•
Copy Link
RT @percyisagenius: 俄勒岡州居民:古柯鹼(可卡因)去罪化真令人擔憂啊! 俄勒岡州政府:別擔心,我們正在限制塑料吸管的使用!
Retweets: 0 | Likes: 0
2020-12-15 18:30:54 •
Link
•
Copy Link
RT @Fatal1tyV: @bianpangshabi 那么是不是应该有个和 #metoo 对应的tag叫 #me秃
Retweets: 0 | Likes: 0
2020-12-15 15:17:32 •
Link
•
Copy Link
Replying to
1338861877800042498
@luogl 🤨🤨
Retweets: 0 | Likes: 0
2020-12-15 15:01:49 •
Link
•
Copy Link
地震了
Retweets: 0 | Likes: 0
2020-12-14 23:10:52 •
Link
•
Copy Link
RT @_AlecJacobson: how it started how it's going https://t.co/M1GjXvVUTt
Retweets: 0 | Likes: 0
2020-12-13 15:48:33 •
Link
•
Copy Link
RT @comeonjustchill: 今天,没看到一家纪念6.4的媒体,悼念南京大屠杀。 他们是不是真的关心中国人的生命,一目了然。
Retweets: 0 | Likes: 0
2020-12-13 15:44:19 •
Link
•
Copy Link
RT @sanzhao41: 國家的一粒灰,砸了一家人
twitter.com/BrWQssVtEpaPw1…
Retweets: 0 | Likes: 0
2020-12-13 15:41:21 •
Link
•
Copy Link
RT @zmt0516: 全世界除了中国,就没有一个国家的p民愿意接受996么
twitter.com/RT_com/status/…
Retweets: 0 | Likes: 0
2020-12-12 16:09:35 •
Link
•
Copy Link
RT @ksqsf: 日语小说看不动,只能回头继续读物理 (=皿=) https://t.co/hYOzyMIDUQ
Retweets: 0 | Likes: 0
2020-12-12 16:03:47 •
Link
•
Copy Link
还真把这些公司当科技公司了……
Retweets: 0 | Likes: 0
2020-12-12 15:56:31 •
Link
•
Copy Link
RT @kayamayo363: 赛 博 朋 克 1 9 3 3 https://t.co/LimAqoX72B
Retweets: 0 | Likes: 0
2020-12-12 15:56:01 •
Link
•
Copy Link
I have a dream?
twitter.com/realDonaldTrum…
Retweets: 0 | Likes: 1
2020-12-12 15:44:41 •
Link
•
Copy Link
RT @__broken_mike: @mianmoe 学好初等数学那是低端……小学学不好拓扑泛函和流形 到了初中学微分几何的时候不够用!
Retweets: 0 | Likes: 0
2020-12-10 20:19:19 •
Link
•
Copy Link
Replying to
1337122091791863808
@violetzijing 「Anything else 摇头」学习了。
Retweets: 0 | Likes: 0
2020-12-10 20:17:22 •
Link
•
Copy Link
RT @pizzastevecat: Hey https://t.co/i58PL0Ikqj
Retweets: 0 | Likes: 0
2020-12-10 18:58:53 •
Link
•
Copy Link
RT @ChineseWSJ: #视频 在于线上举行的《华尔街日报》CEO理事会上,特斯拉CEO马斯克说,美国有太多公司是由商学院毕业生管理,这些MBA出身的高管对产品和用户的关注度不够,而是花了太多时间在董事会、财务状况、演示会等方面。 https://t.co/LqK7VE…
Retweets: 0 | Likes: 0
2020-12-09 20:55:20 •
Link
•
Copy Link
RT @paulagent: 十三亿美元也好意思说收买,你是瞧不起哈佛耶鲁还是瞧不起斯坦福
twitter.com/lijiedny/statu…
Retweets: 0 | Likes: 0
2020-12-09 19:43:39 •
Link
•
Copy Link
RT @paulagent: 所有人提出的所谓的解决人口老龄化的政策都是扯淡. 要是有用,日本政府早就把你雇佣过去了
Retweets: 0 | Likes: 0
2020-12-09 19:43:27 •
Link
•
Copy Link
RT @paulagent: 这么快阴谋论就出来了⚡️ “'How a picture of my foot became anti-vaccine propaganda'” by @mariannaspring
twitter.com/i/events/13366…
Retweets: 0 | Likes: 0
2020-12-09 04:02:59 •
Link
•
Copy Link
RT @violetzijing: 我想了想还是来骂人了,麻烦 @tonghuix 老年人好好撸管,不要想一些有的没的。这么多年过去了还一点没有长进跑去有男朋友的妹子的ig下骚扰人是还没有被人人身威胁过吗?是不是缺把刀做个去势清净清净?牲口被骟了就安分守己听说过吗?我今天就来排…
Retweets: 0 | Likes: 0
2020-12-09 02:47:38 •
Link
•
Copy Link
RT @paulagent: 去德州投dem吗?😄😄
twitter.com/CNBC/status/13…
Retweets: 0 | Likes: 0
2020-12-08 20:05:44 •
Link
•
Copy Link
Replying to
1336400051283742720
@luogl 咦~~
Retweets: 0 | Likes: 0
2020-12-08 20:04:05 •
Link
•
Copy Link
RT @JonyIveParody: Apple AirPods Max headphone stand. Exclusively from LoveFrom. Only $999. #OneMoreThing https://t.co/mAFrbpDEJg
Retweets: 0 | Likes: 0
2020-12-08 19:58:57 •
Link
•
Copy Link
我就随便一说,我的 HD650 是 $250 买的。 不不不我不是要跟哪个新出的耳机比,没有任何这个意思。
Retweets: 0 | Likes: 0
2020-12-08 19:57:08 •
Link
•
Copy Link
RT @taresky: 预言推: 这辈子从未买过/也未听过 2000元以上 有线 HiFi 耳机的媒体小编们,一致认为 AirPods Max 的音质世间无敌。
Retweets: 0 | Likes: 0
2020-12-08 00:59:50 •
Link
•
Copy Link
Replying to
1336112522055696384
@luogl @gustafriemann 不香,视频压缩有 artifact。
Retweets: 0 | Likes: 0
2020-12-08 00:54:50 •
Link
•
Copy Link
Replying to
1336110113002647552
@gustafriemann 60 啊
Retweets: 0 | Likes: 0
2020-12-08 00:47:17 •
Link
•
Copy Link
蠢驴的东西不在 GoG 买感觉有点说不过去啊~~
Retweets: 0 | Likes: 0
2020-12-08 00:46:29 •
Link
•
Copy Link
在 GoG 预订了 2077。
Retweets: 0 | Likes: 0
2020-12-07 17:47:00 •
Link
•
Copy Link
RT @cons_owned: https://t.co/mLYdohBsiy
Retweets: 0 | Likes: 0
2020-12-07 17:40:38 •
Link
•
Copy Link
RT @StrangeCoisas: ??? https://t.co/XJgpJtvqkV
Retweets: 0 | Likes: 0
2020-12-07 08:19:03 •
Link
•
Copy Link
RT @catmamgo: 原来蛋壳公寓还是共青团中央“大学毕业生成长计划”的独家租房战略合作伙伴,荣获2016年度中国互联网+白领公寓最佳产品奖,2016、2017、2018年度分散式长租公寓最具影响力品牌……
Retweets: 0 | Likes: 0
2020-12-07 06:17:31 •
Link
•
Copy Link
RT @beardomination: 冲鸭!好冷鸭!撤鸭!
twitter.com/DickKingSmith/…
Retweets: 0 | Likes: 0
2020-12-07 06:16:58 •
Link
•
Copy Link
RT @iadnab: 和平抗议者们学会用炸弹了啊
twitter.com/Breaking911/st…
Retweets: 0 | Likes: 0
2020-12-06 20:19:08 •
Link
•
Copy Link
RT @shadowglenelf: 你说的我都明白 但是哪家医院会拿演奏室当ICU?
t.co/i4Aq5NXopi
Retweets: 0 | Likes: 0
2020-12-06 20:17:58 •
Link
•
Copy Link
连藐视这个动作都懒得做了⋯⋯🥱🥱🥱
twitter.com/NotteStellata8…
Retweets: 0 | Likes: 0
2020-12-06 20:07:02 •
Link
•
Copy Link
RT @tingyun97: 像极了网络喷子现实中的样子…😂(视频有点长分两段) https://t.co/Vu170kFtrH
Retweets: 0 | Likes: 0
2020-12-06 19:33:03 •
Link
•
Copy Link
RT @ShitWikihow: How to travel through a portal https://t.co/0ygjQvxcXF
Retweets: 0 | Likes: 0
2020-12-06 19:25:49 •
Link
•
Copy Link
因为铁拳的定义变了,如果罪有应得才叫铁拳的话也太无聊了⋯⋯
t.co/MKhFoV7QyF
Retweets: 0 | Likes: 0
2020-12-06 19:13:17 •
Link
•
Copy Link
RT @GOPLeader: House Democrats have scheduled 101 days of work for next year—a 25% reduction. Let me say it again: 101 working days. For t…
Retweets: 0 | Likes: 0
2020-12-05 22:34:13 •
Link
•
Copy Link
RT @TheElegant055: Taking the first steps for all. https://t.co/LB3kxUiIS1
Retweets: 0 | Likes: 0
2020-12-05 22:33:09 •
Link
•
Copy Link
RT @luogl: I’ve reached my daily reading goal. Set your own reading goals on Apple Books:
books.apple.com/reading-goals
//这是在逗小朋友玩么... https://t.…
Retweets: 0 | Likes: 0
2020-12-05 20:23:20 •
Link
•
Copy Link
机械地反复做同一件创造性工作怎么办?所以还是叫「码农」吧,像农民一样一年四季辛勤地创造 bug,还不如农民有钱。
twitter.com/Blankwonder/st…
Retweets: 0 | Likes: 0
2020-12-05 20:18:58 •
Link
•
Copy Link
RT @mathgl: "这个年代最具有互联网精神的企业就是 pornhub 了。不要你装 app 不搞小程序,只要你记个网址你能在电脑电视手机各种浏览器里面畅通无阻浏览且用户体验好得非常一致,这就是理想的互联网生态" 互聯網的核心價值就是porn
Retweets: 0 | Likes: 0
2020-12-05 20:06:05 •
Link
•
Copy Link
Replying to
1335156591218229249
@txyyss Adobe 全家桶⋯⋯不知道是不是学校买的⋯⋯
Retweets: 0 | Likes: 0
2020-12-05 19:59:12 •
Link
•
Copy Link
RT @BaudelaireOct: 入关人: 因疫情营收不好,生活窘迫而需卖黄片维持生计的奶茶店店主是小资产阶级,不值得可怜; 影视明星显然是无产阶级,即使年收入千万也是被残酷剥削的人 https://t.co/4iGx7QXqBf
Retweets: 0 | Likes: 0
2020-12-05 19:53:38 •
Link
•
Copy Link
RT @isukkaw: 搞不懂了,为什么某阿里 P9 发现「SS 服务端能够获取 HTTP 握手中的 header 和 body」这种无聊的破事能在时间线上停留这么久? 当然更搞笑(和无聊)的是,绝大部分转推的吐槽都是错的。
Retweets: 0 | Likes: 0
2020-12-05 19:46:16 •
Link
•
Copy Link
RT @heqimao: 欣賞一下厲害的民國教育。 https://t.co/wMIG0NPyU4
Retweets: 0 | Likes: 0
2020-12-05 19:44:55 •
Link
•
Copy Link
这公式排得太难看了⋯⋯
twitter.com/panlepan/statu…
Retweets: 0 | Likes: 0
2020-12-05 19:30:54 •
Link
•
Copy Link
RT @StrangeCoisas: ??? https://t.co/IRj1tmPLUj
Retweets: 0 | Likes: 0
2020-12-05 19:09:41 •
Link
•
Copy Link
RT @recatm: 2014年日本的物理诺奖得主中村修二,反思东亚教育的长文,在微信上被介译后,评论里一边倒地为内卷制嗷嗷辩护哦
mp.weixin.qq.com/s/NmVmvElAKpiK…
Retweets: 0 | Likes: 0
2020-12-05 07:30:21 •
Link
•
Copy Link
RT @Watching_1984: 看到最后一段,老古极为可耻地笑了。 https://t.co/EQUJ1HUwDP
Retweets: 0 | Likes: 0
2020-12-05 06:32:04 •
Link
•
Copy Link
RT @iadnab: 硬核红勃议员。。跟加州来的妖艳贱货平时活动都不一样。。。
twitter.com/tedcruz/status…
Retweets: 0 | Likes: 0
2020-12-05 06:30:02 •
Link
•
Copy Link
RT @Cailurus: 站着工作一个小时脚发酸,站着弹琴一个小时很轻松,于是我决定背着琴站立工作。。。
Retweets: 0 | Likes: 0
2020-12-05 01:28:53 •
Link
•
Copy Link
RT @zhifangnvren: 我问钟点工你看到那个望江县十七岁女孩投河的视频了吗?她说看到了,叹息过后说就怪那个地方太偏僻。我说跟偏僻有什么关系?她说太偏僻了老外不去。
Retweets: 0 | Likes: 0
2020-12-05 01:27:17 •
Link
•
Copy Link
😂😂
twitter.com/Xhnsoc__Redfla…
Retweets: 0 | Likes: 0
2020-12-05 00:09:49 •
Link
•
Copy Link
🤔🤔🤔 https://t.co/a8zRbjh0jy
Retweets: 0 | Likes: 0
2020-12-05 00:09:17 •
Link
•
Copy Link
RT @Willoug60125499: 讲真,你国职场最恐怖的地方还不是996,而是公私不分。 在国内工作你就成了上司/组织的附属物,下班还要应付领导随时的夺命call,随叫随到,随时查看群里最新指示,下班时间/私人空间?不存在的。 这确实是你国畸形权力结构与集体文化之恶。前…
Retweets: 0 | Likes: 0
2020-12-04 17:16:26 •
Link
•
Copy Link
RT @fircst: 几年前看过,特别反感这种搞少数民族(优雅的传统)/汉族(邪恶的现代)脸谱化对峙的玩意。说得鄂温克猎人不下夹子一样。论传统,下夹子比猎枪传统多了。😂 真实历史中,多的是原住民学会新工具技术以后,一气把传统猎物干绝的。信仰?信仰对约束逐利行为有个卵用。 ht…
Retweets: 0 | Likes: 0
2020-12-04 04:48:59 •
Link
•
Copy Link
RT @hunteva: 修的最好时机是10年前,上个月断第一根钢钎去修的时候发现这么多年的维护资金不到位,结构超载已久,修都得冒生命危险,当时就注定只能等它塌,重建?光是清理的资金NSF都不一定给得出来
twitter.com/vicch/status/1…
Retweets: 0 | Likes: 0
2020-12-04 04:34:53 •
Link
•
Copy Link
RT @junjiahhh: 「声破天(Spotify)是全球最大的流媒体音乐服务之一。」 ... 声...声...声破天?
Retweets: 0 | Likes: 0
« Prev
1
...
98
99
100
101
102
103
104
105
106
...
229
Next »